|
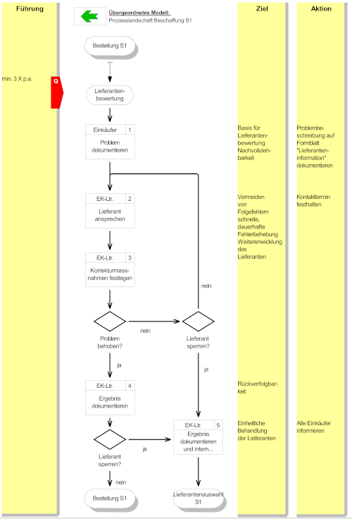
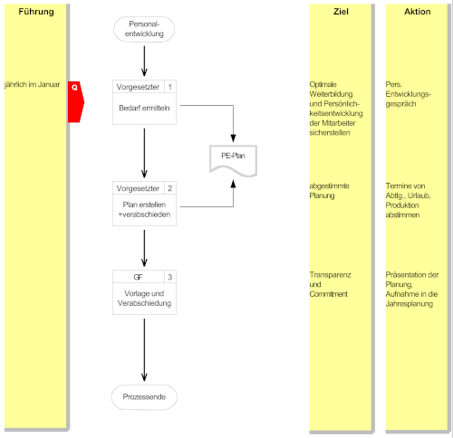
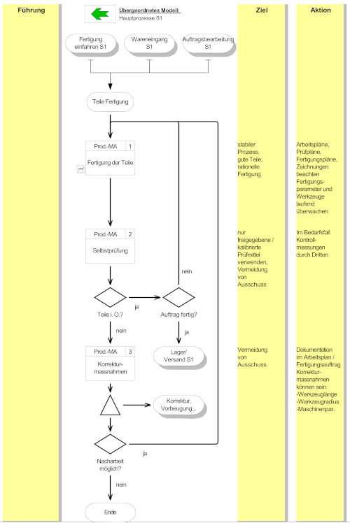
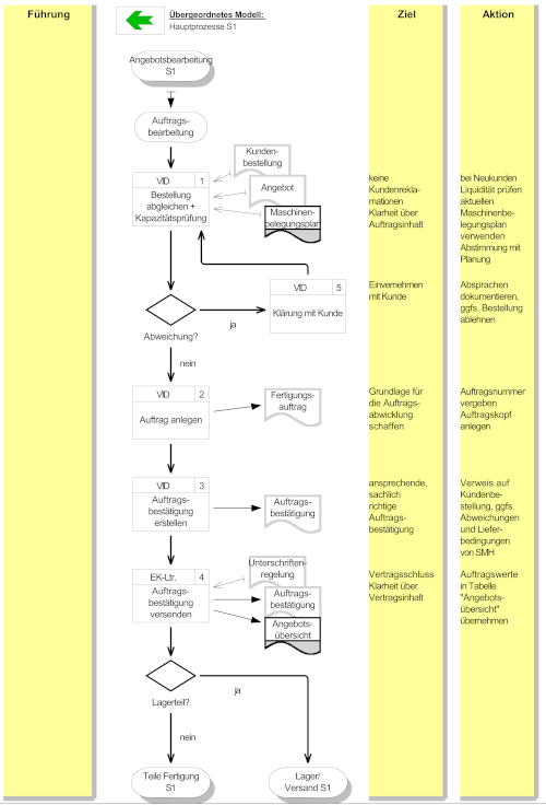
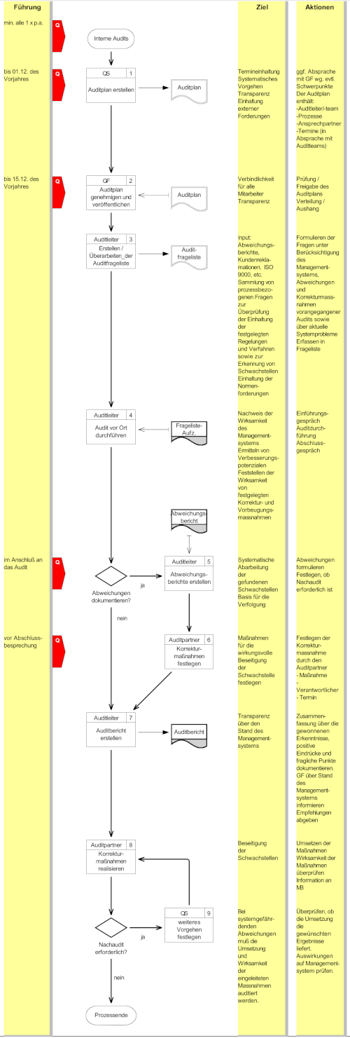
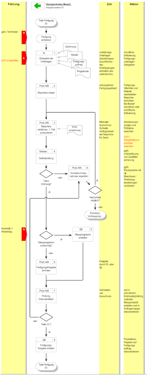
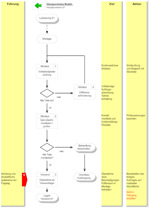
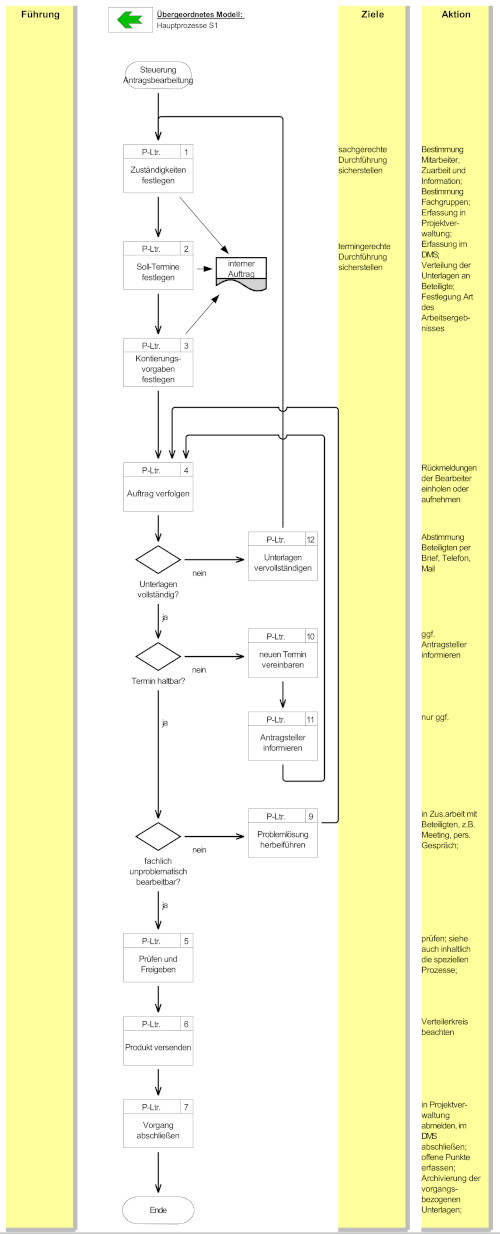
In diesem Kapitel sind insgesamt 20 Referenzprozesse aus sämtlichen Unternehmensbereichen zusammengestellt. Referenzprozesse sind Grundmuster von Prozessabläufen, die in der Praxis gängig sind und sich in Unternehmen unterschiedlicher Branchen bewährt haben. Auf den nächsten Seiten finden Sie eine Übersicht der Referenzprozesse sowie einige Beispiele. Die Prozesse sind in einer speziellen Darstellungsform visualisiert, wie sie vom Prozessmanagement-Tool PROfit verwendet wird. Mit dieser Darstellungsform lassen sich der Prozessablauf, die verantwortlichen Bereiche, die Dokumente sowie die Aktivitäten und die Ziele in einer übersichtlichen Abbildung vereinigen. Arbeitshilfen: Referenzprozesse sind Bestandteile der QM-Systemdokumentation, die mit der Prozessmanagement-Software PROfit erstellt wurde. Diese Arbeitshilfe liefert Ihnen eine Vorlage für den Prozess "Firmenstrategie" Referenzprozesse sind Bestandteile der QM-Systemdokumentation, die mit der Prozessmanagement-Software PROfit erstellt wurde. Diese Arbeitshilfe liefert Ihnen eine Vorlage für den Prozess "Weiterbildung". Referenzprozesse sind Bestandteile der QM-Systemdokumentation, die mit der Prozessmanagement-Software PROfit erstellt wurde. Diese Arbeitshilfe liefert Ihnen eine Vorlage für den Prozess "Weiterbildung". Referenzprozesse sind Bestandteile der QM-Systemdokumentation, die mit der Prozessmanagement-Software PROfit erstellt wurde. Diese Arbeitshilfe liefert Ihnen eine Vorlage für den Prozess "Weiterbildung". Referenzprozesse sind Bestandteile der QM-Systemdokumentation, die mit der Prozessmanagement-Software PROfit erstellt wurde. Diese Arbeitshilfe liefert Ihnen eine Vorlage für den Prozess "Weiterbildung". Referenzprozesse sind Bestandteile der QM-Systemdokumentation, die mit der Prozessmanagement-Software PROfit erstellt wurde. Diese Arbeitshilfe liefert Ihnen eine Vorlage für den Prozess "Weiterbildung". Referenzprozesse sind Bestandteile der QM-Systemdokumentation, die mit der Prozessmanagement-Software PROfit erstellt wurde. Diese Arbeitshilfe liefert Ihnen eine Vorlage für den Prozess "Weiterbildung". Referenzprozesse sind Bestandteile der QM-Systemdokumentation, die mit der Prozessmanagement-Software PROfit erstellt wurde. Diese Arbeitshilfe liefert Ihnen eine Vorlage für den Prozess "Weiterbildung". Referenzprozesse sind Bestandteile der QM-Systemdokumentation, die mit der Prozessmanagement-Software PROfit erstellt wurde. Diese Arbeitshilfe liefert Ihnen eine Vorlage für den Prozess "Weiterbildung". Referenzprozesse sind Bestandteile der QM-Systemdokumentation im Kapitel 04220, die mit der Prozessmanagement-Software PROfit erstellt wurde. Diese Arbeitshilfe liefert Ihnen eine Vorlage für den Prozess "Weiterbildung". Referenzprozesse sind Bestandteile der QM-Systemdokumentation, die mit der Prozessmanagement-Software PROfit erstellt wurde. Diese Arbeitshilfe liefert Ihnen eine Vorlage für den Prozess "Weiterbildung". Referenzprozesse sind Bestandteile der QM-Systemdokumentation, die mit der Prozessmanagement-Software PROfit erstellt wurde. Diese Arbeitshilfe liefert Ihnen eine Vorlage für den Prozess "Weiterbildung". Referenzprozesse sind Bestandteile der QM-Systemdokumentation, die mit der Prozessmanagement-Software PROfit erstellt wurde. Diese Arbeitshilfe liefert Ihnen eine Vorlage für den Prozess "Weiterbildung". Referenzprozesse sind Bestandteile der QM-Systemdokumentation, die mit der Prozessmanagement-Software PROfit erstellt wurde. Diese Arbeitshilfe liefert Ihnen eine Vorlage für den Prozess "Weiterbildung". Referenzprozesse sind Bestandteile der QM-Systemdokumentation, die mit der Prozessmanagement-Software PROfit erstellt wurde. Diese Arbeitshilfe liefert Ihnen eine Vorlage für den Prozess "Weiterbildung". Referenzprozesse sind Bestandteile der QM-Systemdokumentation, die mit der Prozessmanagement-Software PROfit erstellt wurde. Diese Arbeitshilfe liefert Ihnen eine Vorlage für den Prozess "Weiterbildung". Referenzprozesse sind Bestandteile der QM-Systemdokumentation, die mit der Prozessmanagement-Software PROfit erstellt wurde. Diese Arbeitshilfe liefert Ihnen eine Vorlage für den Prozess "Weiterbildung". Referenzprozesse sind Bestandteile der QM-Systemdokumentation, die mit der Prozessmanagement-Software PROfit erstellt wurde. Diese Arbeitshilfe liefert Ihnen eine Vorlage für den Prozess "Weiterbildung". Referenzprozesse sind Bestandteile der QM-Systemdokumentation, die mit der Prozessmanagement-Software PROfit erstellt wurde. Diese Arbeitshilfe liefert Ihnen eine Vorlage für den Prozess "Weiterbildung". von: Vita:
Dipl. Phys., Senior Consultant, Competence Center Strategy and Process Management, BOC Information Technologies Consulting GmbH, Berlin. Weitere Beiträge: |