03110 Aufbau- und Ablauforganisation des Qualitätsmanagements
|
Es werden die Aufgaben, die Befugnisse und die organisatorische Einbindung des Qualitätsmanagements modellhaft für ein Unternehmen beschrieben.
Der Produktion vorgelagerte Abteilungen, wie z. B. Arbeitsvorbereitung, Beschaffung, Marketing/Vertrieb oder Entwicklung/Konstruktion, fühlen sich häufig nicht für die Sicherung der Qualität zuständig. Die heutige Abteilung Qualitätssicherung oder auch Qualitätsmanagement ist manchmal mit den unternehmensweiten Aufgaben überfordert oder erhält zu wenig Unterstützung bei der Umsetzung eines QM-Systems. Die Aufgaben eines Qualitätsmanagers können stark variieren, ein sog. QM-Beauftragter ist in der aktuellen Fassung der DIN EN ISO 9001:2015 nicht mehr gefordert. von: |
1 Lösung/Lösungsweg
In einer guten Organisation werden u. a. wiederkehrende Abläufe standardisiert, Fehler vermieden und trotzdem die Flexibilität bei notwendigen Abweichungen erhalten. Der Organisationsgrad oder die „Festschreibung” von Abläufen bei Serienherstellern unterscheidet sich deshalb wesentlich von der Organisation bei Sonderprodukt-Herstellern (kundenspezifische Lösungen). Auch die Größe des Unternehmens hat aufgrund der unterschiedlichen Arbeitsteiligkeit entscheidenden Einfluss auf die Organisation.
Zur Erfassung und Beschreibung der die Qualität sichernden Abläufe und der Aufbauorganisation des Qualitätsmanagements bietet sich folgendes Vorgehen an:
| • | Erstellen von Ablaufdiagrammen |
| • | Erstellen einer übergeordneten QM-Matrix zu Zuständigkeiten und Verantwortungen |
| • | Auflisten notwendiger Qualitätsmanagementaufgaben und deren Zuordnung |
| • | Erstellen von Funktionsbeschreibungen bzw. Stellenbeschreibungen |
| • | Erstellen der Aufbauorganisation (Organigramm). |
Diese fünf Schritte werden am Beispiel eines modellhaften Unternehmens erläutert.
Beispiel
Es handelt sich um ein Unternehmen mit ca. 100 Mitarbeitern aus der Metall-, Elektro-, Chemie- oder einer anderen, produzierenden Branche. Einige Aufgaben werden in Personalunion ausgeführt. Die Produkte besetzen Marktnischen und zeichnen sich durch kundenspezifische Anpassung aus. Es gibt wenige schriftlich fixierte organisatorische Regelungen. Es soll eine zentrale Funktion „QM-Beauftragter”, obwohl nicht mehr explizit in der ISO 9001 gefordert, eingeführt werden, um das gesamte QM-System zu gestalten und zu überwachen.
Es handelt sich um ein Unternehmen mit ca. 100 Mitarbeitern aus der Metall-, Elektro-, Chemie- oder einer anderen, produzierenden Branche. Einige Aufgaben werden in Personalunion ausgeführt. Die Produkte besetzen Marktnischen und zeichnen sich durch kundenspezifische Anpassung aus. Es gibt wenige schriftlich fixierte organisatorische Regelungen. Es soll eine zentrale Funktion „QM-Beauftragter”, obwohl nicht mehr explizit in der ISO 9001 gefordert, eingeführt werden, um das gesamte QM-System zu gestalten und zu überwachen.
2 Ablaufdiagramme
Schritt 1
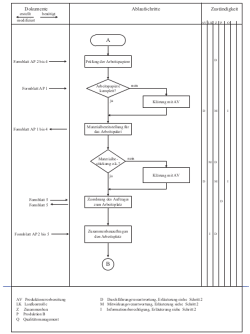
Mittels einer grafischen Darstellung der Abläufe in der Wertschöpfungskette im Unternehmen erleichtert man das Erkennen von Schnittstellen mit dem Übergang von Zuständigkeiten, ermittelt vorhandene Informationshilfen/Formulare und ggf. notwendige Prüfschritte. Ausgehend von einem Übersichtsdiagramm (s. Abb. 1) „Anfrage/Auslieferung” werden die Abläufe einzelner Abschnitte detailliert dargestellt (s. Abb. 2) und damit u. a. klare Zuständigkeiten zwischen mehreren Beteiligten eindeutig vereinbart.
Abb. 1: Übersichts-Ablaufdiagramm „Anfrage/Auslieferung”
Abb. 2: Ablaufdiagramm für den Zusammenbau (Auszug)
Mittels einer grafischen Darstellung der Abläufe in der Wertschöpfungskette im Unternehmen erleichtert man das Erkennen von Schnittstellen mit dem Übergang von Zuständigkeiten, ermittelt vorhandene Informationshilfen/Formulare und ggf. notwendige Prüfschritte. Ausgehend von einem Übersichtsdiagramm (s. Abb. 1) „Anfrage/Auslieferung” werden die Abläufe einzelner Abschnitte detailliert dargestellt (s. Abb. 2) und damit u. a. klare Zuständigkeiten zwischen mehreren Beteiligten eindeutig vereinbart.
Häufig kommt es bei der Erstellung der Ablaufdiagramme unter den Beteiligten zu Fragen wie:
| • | „Ja, wie machen wir das eigentlich?”oder |
| • | „Das haben wir doch schon längst geändert, wussten Sie das nicht?” |
Dies zeigt die Wichtigkeit einer allgemeinen, im Unternehmen bekannten und akzeptierten organisatorischen Bezugsbasis der unternehmensinternen Abläufe einschließlich der Schnittstellen.

